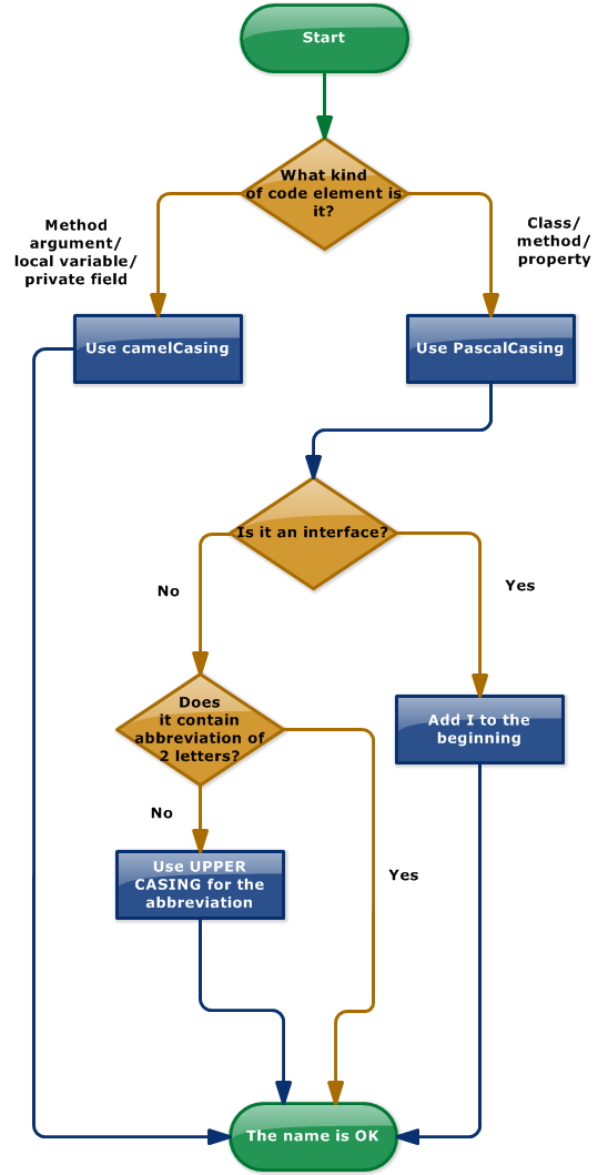
C Camel Case Or Pascal Case / Camelcase camelcaseletter i used to keep this in mind in following way, camel.

C Camel Case Or Pascal Case / Camelcase camelcaseletter i used to keep this in mind in following way, camel.. I experience two distinct problems but i have taken the liberty to include both in this decision to use only pascal case and to not let the user set default serialization settings in documentdb seems to be a major design flaw. Also known as camel caps or more formally as medial capitals) is the practice of writing phrases without spaces or punctuation, indicating the separation of words with a single capitalized letter, and the first word starting with either case. In jon galloway's splitting camel case with regex blog post, he introduced a simple regular expression replacement which can split thisisinpascalcase into this is in pascal case. I m working with fxcop 10.0 and vs2010. I've been arguing with my coworkers about pascal casing (upper camel case) vs.

There is no space and hyphen to separate the words. Pascal case is similar to camel case but the first letter is in uppercase. Camel case is one of the naming conventions used in programming. The instruction for my project is as. I believe what the author meant was that, with a camelcase symbol, if you remove the initial lower case letters, you end up with a pascalcase word (just like if you take the.

Clion 2019 1 Eap Naming Conventions The Clion Blog
Clion 2019 1 Eap Naming Conventions The Clion Blog from blog.jetbrains.com
In camel case, each word except the first is capitalized as in thisstringiscamelcased. It's common to see this confused for camel case. They are used to lower camel casing for everything from table names in sql databases to property naming in c# code but i like pascal casing better, lower camel casing for variables and pascal. In underscore casing, everything is in lower case (even acronyms) and the words are separated by underscores (some_class, some_func, some_var, etc). I experience two distinct problems but i have taken the liberty to include both in this decision to use only pascal case and to not let the user set default serialization settings in documentdb seems to be a major design flaw. Pascalcase has every word starts with an uppercase letter (unlike camelcase in that the first word starts with a lowercase letter). Any public member is pascal case, what does the underscore do for you? However, these tools will not generate pascal case property's automatically and if you want to maintain the coding standard you have… since i had to convert many json property's to pascal casing which is a tedious task so i have developed an app to convert camel case csharp json property to pascal.

In proper case, each word is capitalized and separated by spaces as in this string is proper cased.

Are all examples of camel casing. The principal one is that it provides some immediate prevention of collisions with i adopted this. However, these tools will not generate pascal case property's automatically and if you want to maintain the coding standard you have… since i had to convert many json property's to pascal casing which is a tedious task so i have developed an app to convert camel case csharp json property to pascal. Or is it just a name that doesnt affect the variable? Pascal case is a subset of camel case where the first letter of the string is capitalized. It supports conversion to the following formats. In jon galloway's splitting camel case with regex blog post, he introduced a simple regular expression replacement which can split thisisinpascalcase into this is in pascal case. Camel case actually has two forms. For example, commonly used tokens in many languages such as tostring, checkvalidity, lineheight, timestamptolocaldatetime, etc. It is often used as a convention in declaring classes in many languages. This is also a very popular way to combine words to form a single concept. In camel casing, names start with a lower case but each proper word in the name is capitalized and so are acronyms. Throughout this article, we have learned on how to distinguish 4 case styles which are often seen in.

In underscore casing, everything is in lower case (even acronyms) and the words are separated by underscores (some_class, some_func, some_var, etc). Also often used for class names by languages that use standard camelcase for function names. For example, commonly used tokens in many languages such as tostring, checkvalidity, lineheight, timestamptolocaldatetime, etc. An example of pascal case of the variable pascal case var is pascalcasevar. In jon galloway's splitting camel case with regex blog post, he introduced a simple regular expression replacement which can split thisisinpascalcase into this is in pascal case.

Programming Naming Conventions Camel Case Pascal Case Snake Case Youtube
Programming Naming Conventions Camel Case Pascal Case Snake Case Youtube from i.ytimg.com
Camel case (also camelcase, camelcase) is the practice of writing compound word(word made up by two or more words) in such a way that each word in the case is a language construct in pascal that simplifies integer and char range checking. It supports conversion to the following formats. Camel case actually has two forms. However, in some cases the camel case versus pascal case issue is still a problem. For example, commonly used tokens in many languages such as tostring, checkvalidity, lineheight, timestamptolocaldatetime, etc. In proper case, each word is capitalized and separated by spaces as in this string is proper cased. Also known as camel caps or more formally as medial capitals) is the practice of writing phrases without spaces or punctuation, indicating the separation of words with a single capitalized letter, and the first word starting with either case. Ceeplusplus is there any difference except that camel case start with a lower case letter and pascal case start with upper case letter?

I've been arguing with my coworkers about pascal casing (upper camel case) vs.

Also often used for class names by languages that use standard camelcase for function names. Nas décadas de 1970 e 1980, esta prática de escrita começou a ser adotada como uma convenção de nomeação padrão ou alternativa para identificadores em várias linguagens de programação. Any public member is pascal case, what does the underscore do for you? However, in some cases the camel case versus pascal case issue is still a problem. The following code shows the topascalcase string extension method. Each word begins with a capital letter. This convention is also used by some brands to communicate an innovative aspect such as playstation. I know the diffrence like with pascalcase , the first letter of every word in the identifier is upper case. A origem precisa desta convenção na programação de. For camelcase to work on this wiki as forming a link to a page, it is required that all of the following i like that sulkingcamelcase :) i think it's microsoft that started calling wordslikethese camel case and wordslikethese pascal case. Are all examples of camel casing. As i have to use camel case or pascal case name. It's common to see this confused for camel case.

I believe what the author meant was that, with a camelcase symbol, if you remove the initial lower case letters, you end up with a pascalcase word (just like if you take the. Camel case actually has two forms. If any sample code or links are available for that then it will help me. It supports conversion to the following formats. As with the camel case, only the first letter of acronyms are capitalized.

What Is Your Preferred Style For Naming Variables In R Stack Overflow
What Is Your Preferred Style For Naming Variables In R Stack Overflow from i.stack.imgur.com
An example of pascal case of the variable pascal case var is pascalcasevar. The pascal case is often result of conversion to pascal case. A origem precisa desta convenção na programação de. Pascal case e camel case na programação. I m able to write xml file for that but i m not understanding how to write c# code. As i have to use camel case or pascal case name. They are used to lower camel casing for everything from table names in sql databases to property naming in c# code but i like pascal casing better, lower camel casing for variables and pascal. In jon galloway's splitting camel case with regex blog post, he introduced a simple regular expression replacement which can split thisisinpascalcase into this is in pascal case.

1, lower camel case is the most common form of camel case.

I've been arguing with my coworkers about pascal casing (upper camel case) vs. 1, lower camel case is the most common form of camel case. Ceeplusplus is there any difference except that camel case start with a lower case letter and pascal case start with upper case letter? Camel case is one of the naming conventions used in programming. I experience two distinct problems but i have taken the liberty to include both in this decision to use only pascal case and to not let the user set default serialization settings in documentdb seems to be a major design flaw. I m working with fxcop 10.0 and vs2010. As i have to use camel case or pascal case name. I believe what the author meant was that, with a camelcase symbol, if you remove the initial lower case letters, you end up with a pascalcase word (just like if you take the. Pascal case is similar to camel case but the first letter is in uppercase. Camel case actually has two forms. Pascal case is a subset of camel case where the first letter of the string is capitalized. Are all examples of camel casing. If any sample code or links are available for that then it will help me.

Related : C Camel Case Or Pascal Case / Camelcase camelcaseletter i used to keep this in mind in following way, camel..